Projet clé en main
Un projet clé en main pour un chantier sans stress
Un projet de rénovation ou d’aménagement implique de nombreuses étapes : conception, coordination des artisans, suivi des travaux... et autant de risques de stress et d’imprévus. Notre mission ? Vous libérer de ces contraintes et vous garantir une exécution fluide et sereine.
Confier votre projet à l’une de nos architectes, c’est s’assurer d’un suivi rigoureux, du premier plan à la livraison finale. Nous gérons chaque détail, sélectionnons des artisans qualifiés et veillons au respect des délais et du budget.
Nous intervenons principalement dans la Métropole Lilloise et plus largement dans les Hauts-de-France.
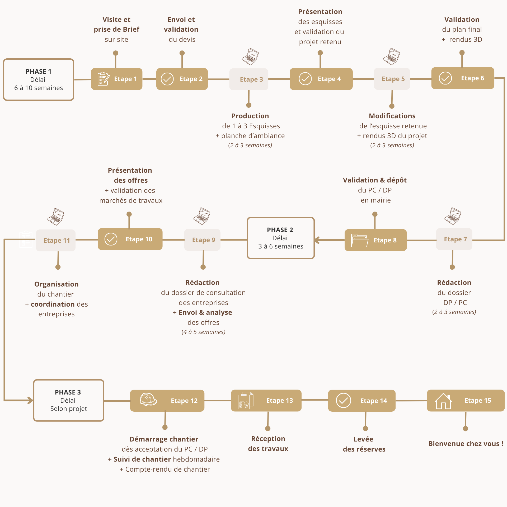
Notre méthodologie en 3 phases
Phase 1
Conception &
Démarches administratives
Définir un projet clair, esthétique et réalisable
- Analyse des besoins et du site : relevé des lieux, contraintes techniques et réglementaires
- Esquisses et plans d’aménagement détaillés (2D & 3D) pour une projection réaliste
- Sélection des matériaux et moodboard pour définir l’ambiance et le style
- Estimation budgétaire prévisionnelle pour cadrer le projet financièrement
- Gestion des démarches administratives (Déclaration Préalable, Permis de Construire…)
Phase 2
Consultation des entreprises & Organisation du chantier
Sécuriser les travaux avec des artisans qualifiés
- Dossier de Consultation des Entreprises : plans techniques et cahier des charges
- Analyse des devis et sélection des entreprises
- Planning des travaux pour organiser les grandes étapes du chantier
- Ajustement du budget final avant le démarrage des travaux
Phase 3
Suivi de chantier
& Livraison
Un chantier encadré et livré sans mauvaise surprise.
- 1 visite de chantier par semaine avec compte-rendu détaillé
- Coordination des artisans et ajustements en temps réel
- Vérification de la conformité des travaux et de la qualité
- Accompagnement jusqu'à la réception finale
Déroulé de notre prestation
Tarifs
Nos devis sont réalisés sur mesure.
Nos honoraires sont calculés en fonction des travaux envisagés, de la complexité du projet, du temps passé et de votre cahier des charges.
Contactez nous pour un premier échange : par téléphone au +33 6 51 50 87 89
ou via notre formulaire de contact